Reglage tringlerie G240
- bidougsi59
- Messages : 7771
- Inscription : jeu. 16 sept., 2010 18:49
- Localisation : Chambley 54
Salut à tous.
Sur la Manta B GT/E que j’ai rentré, la boîte s’est assez bizarre. En fait quand le levier est en position repos/point mort, au lieu d’être entre la 3 et la 4 le levier est entre la 1 et la 2. J’ai regardé un peu comment c’était fait sur une G240 que j’ai dans mon stock et je ne voit aucun réglage possible. Du coup je ne sais pas trop quoi faire. C’est roulable mais du coup un 5->2 peut arriver assez facilement et d’autre cafouillage de vitesse...
Je peux faire quelques chose?
Merci
Sur la Manta B GT/E que j’ai rentré, la boîte s’est assez bizarre. En fait quand le levier est en position repos/point mort, au lieu d’être entre la 3 et la 4 le levier est entre la 1 et la 2. J’ai regardé un peu comment c’était fait sur une G240 que j’ai dans mon stock et je ne voit aucun réglage possible. Du coup je ne sais pas trop quoi faire. C’est roulable mais du coup un 5->2 peut arriver assez facilement et d’autre cafouillage de vitesse...
Je peux faire quelques chose?
Merci
Dernière modification par bidougsi59 le sam. 25 juil., 2020 14:07, modifié 1 fois.
<span style='color:gray'>[i:wcxrez]<span style='font-size:14pt;line-height:100%'>Etienne</span>[/i:wcxrez]</span>
Tu pourras la mettre chez les ordures encombrantes, après c'est moi l'éboueur
La boîte a été ouverte et mal remontée, ton problème se situ ici:

Le ressort est mal positionné.

Sa position sur l'axe de commande.

Sa position dans la boîte.
<span style='font-size:8pt;line-height:100%'><span style='font-family:Arial'>[i:j1dk]<span style='color:orange'>Let's make cars better</span>[/i:j1dk]</span></span>
- bidougsi59
- Messages : 7771
- Inscription : jeu. 16 sept., 2010 18:49
- Localisation : Chambley 54

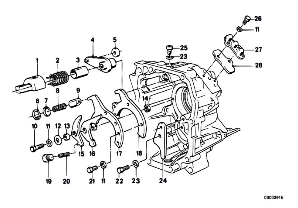
Cette image est une Getrag 240 BMW mais c'est presque pareil...
C'est le ressort 20 derrière le bouchon 19 qui te centre le levier entre la 3 et la 4.
Si tu as la place, dévisse le bouchon et contrôle le ressort...ils l'ont peut-être oublié ???
<span style='font-size:8pt;line-height:100%'><a href='https://www.youtube.com/watch?v=lAuyDA2 ... e=youtu.be' target='_blank'>[i:dtoeg5u]<span style='color:green'>OPEL CIH 23YVH</span>[/i:dtoeg5u]</span></a>
<span style='color:green'>Qui ne veut rien faire trouve une excuse…et qui veut faire quelque chose trouve un moyen !</span>
<span style='color:green'>Qui ne veut rien faire trouve une excuse…et qui veut faire quelque chose trouve un moyen !</span>
Les Getrag 240 de BMW et Opel sont presque pareil comme tu le dis, mais comme nous avons constaté quelques semaines passées il y a une différence au niveau des pièces 15, 16, 17 de ton plan.
La forme du ressort 2 est totalement différente.
BMW et Opel, j'ai les deux, mais je ne les mélange pas.
La forme du ressort 2 est totalement différente.
BMW et Opel, j'ai les deux, mais je ne les mélange pas.
<span style='font-size:8pt;line-height:100%'><span style='font-family:Arial'>[i:j1dk]<span style='color:orange'>Let's make cars better</span>[/i:j1dk]</span></span>
Mais c'est le même ressort "20" qui te guide le levier en position centrale...
Dernière modification par biomecano le dim. 26 juil., 2020 07:02, modifié 1 fois.
<span style='font-size:8pt;line-height:100%'><a href='https://www.youtube.com/watch?v=lAuyDA2 ... e=youtu.be' target='_blank'>[i:dtoeg5u]<span style='color:green'>OPEL CIH 23YVH</span>[/i:dtoeg5u]</span></a>
<span style='color:green'>Qui ne veut rien faire trouve une excuse…et qui veut faire quelque chose trouve un moyen !</span>
<span style='color:green'>Qui ne veut rien faire trouve une excuse…et qui veut faire quelque chose trouve un moyen !</span>
- bidougsi59
- Messages : 7771
- Inscription : jeu. 16 sept., 2010 18:49
- Localisation : Chambley 54
Ah ben alors si je peux « tricher » un peu avec cette vis/ressort ça me va bien.
J’ai fait une photo de la boîte que j’ai dans le garage. On parle bien de cette vis??
J’ai fait une photo de la boîte que j’ai dans le garage. On parle bien de cette vis??
Dernière modification par bidougsi59 le dim. 26 juil., 2020 07:30, modifié 1 fois.
<span style='color:gray'>[i:wcxrez]<span style='font-size:14pt;line-height:100%'>Etienne</span>[/i:wcxrez]</span>
En regardant le plan de BMW je ne vois pas trop clair le fonctionnement de des pièces 15, 16, 17 et 18 mais d'après moi le levier de vitesse bascule latéralement sur l'axe des pièces 1, 2, 3 et 4.
<span style='font-size:8pt;line-height:100%'><span style='font-family:Arial'>[i:j1dk]<span style='color:orange'>Let's make cars better</span>[/i:j1dk]</span></span>
bidougsi59 a écrit : ↑dim. 26 juil., 2020 07:28Ah ben alors si je peux « tricher » un peu avec cette vis/ressort ça me va bien.
J’ai fait une photo de la boîte que j’ai dans le garage. On parle bien de cette vis??
Oui, cette vis comprime le ressort de centrage du levier...essaye d'enlever le bouchon et ce ressort sur la boîte que tu as dans le garage, tu verras bien ce qui se passe à ton levier...
Le ressort "8" correspond à la "retenue" lors du passage de la marche arrière.
Le "2" permet le retour latéral gauche/droite mais sans le "20" le centrage est faux !!!
Dernière modification par biomecano le dim. 26 juil., 2020 07:55, modifié 1 fois.
<span style='font-size:8pt;line-height:100%'><a href='https://www.youtube.com/watch?v=lAuyDA2 ... e=youtu.be' target='_blank'>[i:dtoeg5u]<span style='color:green'>OPEL CIH 23YVH</span>[/i:dtoeg5u]</span></a>
<span style='color:green'>Qui ne veut rien faire trouve une excuse…et qui veut faire quelque chose trouve un moyen !</span>
<span style='color:green'>Qui ne veut rien faire trouve une excuse…et qui veut faire quelque chose trouve un moyen !</span>
- sixenligne
- Messages : 1840
- Inscription : ven. 01 nov., 2013 14:11
- Localisation : St Jean d'Angely
wim bos a écrit : ↑dim. 26 juil., 2020 07:29En regardant le plan de BMW je ne vois pas trop clair le fonctionnement de des pièces 15, 16, 17 et 18
Je ne sais pas pourquoi les pièces 16 et 18 sont représentées, alors qu'elles n'existent pas non plus dans les Getrag 240 de BMW, c'est pour cela que les numéros de pièces sont grisés et ne sont pas affichés dans la liste lorsque l'on est directement sur le site : https://www.realoem.com/bmw/fr/showparts?id...&diagId=23_0524
Dès que l'on copie une de ces vues éclatés pour le mettre sur un site/forum, tout devient noir et blanc.